Oversigt: Så let kan din hjemmeside blive blokeret - helt uden en dommer

Danske internetudbydere blokerer lige nu for adgang til mere end 1.400 hjemmesider. Se her, hvad der skal til, før din hjemmeside bliver blokeret eller helt taget fra dig.

Artikel top billede

Forestil dig, at din hjemmeside pludselig er lukket. Kunderne kan ikke handle i din forretning, eller dine følgere kan ikke læse din anmeldelse af tibetansk økospelt.

De mødes i stedet af en besked om, at siden er blokeret.

Hvordan kunne det gå så galt?

Det er der faktisk rigtigt mange måder, det kan, for Danmark har ikke én specifik lov for, hvornår din hjemmeside er så ulovlig, at den skal lukkes.

I stedet har vi en lang række forskellige love, som alle sammen kan føre til, at du mister kontrollen med din hjemmeside, eller internetudbyderne lukker for besøgendes adgang.

Blokerer 1.400 hjemmesider

Telebranchens blokerer allerede adgang til ca. 1.400 hjemmesider. Langt størstedelen står på politiets liste over hjemmesider, der spreder børneporno, men mindst 90 hjemmesider er blokeret af helt andre årsager.

Din side kan eksempelvis blive lukket, hvis du taler grimt om andre, eller ligger lige lovligt tæt op af en adnen sides navn.

Faktisk kan din side endda blive lukket, selvom hverken politi eller retsvæsnet har været inde over sagen.

Det kan du læse i en rapport fra det schweiziske institut for komparativ jura.

Instituttet har undersøgt reglerne for at blokere, filtrere og fjerne illegalt indhold på internettet i Europarådets 47 medlemslande.

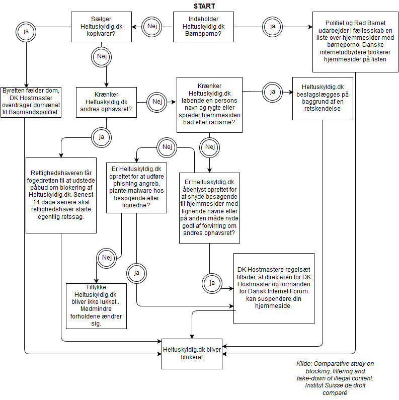
Vi har set nærmere på kapitlet om Danmark og udarbejdet et diagram over, hvad der skal til, for at lukke en dansk hjemmeside.

Til lejligheden har vi opfundet hjemmesiden Heltuskyldig.dk. Så hvad skal der til, før vi mister kontrollen over vores fiktive hjemmeside?

Læs også: Bagmandspolitiet lukker 423 danske fup-hjemmesider i stor aktion

Computerworld Events

Vi samler hvert år mere end 6.000 deltagere på mere end 70 events for it-professionelle.

Ekspertindsigt – Lyt til førende specialister og virksomheder, der deler viden om den nyeste teknologi og de bedste løsninger.
Netværk – Mød beslutningstagere, kolleger og samarbejdspartnere på tværs af brancher.
Praktisk viden – Få konkrete cases, værktøjer og inspiration, som du kan tage direkte med hjem i organisationen.
Aktuelle tendenser – Bliv opdateret på de vigtigste dagsordener inden for cloud, sikkerhed, data, AI og digital forretning.

Sikkerhed | København

Den digitale trussel er konstant, kompleks og stadigt stigende - også i den offentlige sektor

I dagens Danmark har vi indrettet os sådan, at alt kommunikation mellem det offentlige og borgerne foregår på forskellige digitale platforme, hvilket gør både borgerne og de offentlige institutioner skrøbelige overfor cyberkriminalitet. Samtidig...

Infrastruktur | Hellerup

Sikker, compliant og suveræn AI supercomputer

Oplev den danske vej til sikker og suveræn AI. Computerworld viser, hvordan Danish Center for AI gør high-performance computing sikkert, compliant og made in Denmark. Se hvordan danske virksomheder accelererer AI uden at gå på kompromis med...

Digital transformation | København Ø

Analytics, BI og AI

Integrer data på tværs af systemer og skab en intelligent dataplatform. Lær hvordan du opfylder krav, styrker governance og udnytter AI til valide analyser. Få konkrete løsninger, der gør din data til forretningens stærkeste aktiv. Se programmet...

Se alle vores events inden for it

Styrelsen for Danmarks Fængsler

Souschef til tekniske projekter og arkitektur

Københavnsområdet

Fagligt Fælles Forbund

Konsulent til Medlemskontaktcenter

Sydjylland

Udlændinge- og Integrationsministeriet

Konsulent til It-økonomistyring på udlændinge- og integrationsområdet

Københavnsområdet

Navnenyt fra it-Danmark

Adeno K/S har pr. 22. september 2025 ansat Steen Riis-Petersen som ServiceNow Expert. Han kommer fra en stilling som Senior Manager hos Devoteam A/S. Nyt job
Norriq Danmark A/S har pr. 1. september 2025 ansat Hans Christian Thisen som AI Consultant. Han skal især beskæftige sig med at bidrage til udvikling og implementering af AI- og automatiseringsløsninger. Nyt job

Hans Christian Thisen

Norriq Danmark A/S

IT Confidence A/S har pr. 1. oktober 2025 ansat Henrik Thøgersen som it-konsulent med fokus på salg. Han skal især beskæftige sig med rådgivende salg, account management og udvikling af kundeporteføljer på tværs af it-drift, sikkerhed og cloud-løsninger. Han kommer fra en stilling som freelancer i eget firma og client manager hos IT Relation og IT-Afdelingen A/S. Han er uddannet elektromekaniker. Han har tidligere beskæftiget sig med salg af it-løsninger, account management, it-drift og rådgivning samt undervisning og ledelse. Nyt job

Henrik Thøgersen

IT Confidence A/S