Microsoft gør en række udviklerværktøjer open source: "Det her er stort"

Microsoft Build 2025: "Når vi taler om tillid er open source i kernen af GitHub," lyder det fra Satya Nadella.

Artikel top billede

(Foto: Pixabay)

Microsoft har i disse dage gang i den store årlige udviklerkonference, Build.

En af de helt store temaer er forskellige Copilot-funktioner, og her er der blandt andet en open source-nyhed.

"Når vi taler om tillid er open source i kernen af GitHub," siger han.

Nu vil selskabet derfor tage et "stort skridt," som han siger det.

Microsoft gør nemlig GitHub Copilot i VS Code til open source.

"Det her er stort," siger topchefen.

AI-funktionerne fra GitHub Copilot-udvidelser vil nu være en del af det samme open source-arkiv, der GitHub Copilot.

"Som hjemsted for over 150 millioner udviklere styrker dette vores engagement i åben, samarbejdsorienteret, AI-drevet softwareudvikling."

Sådan skriver Microsoft kommunikationsdirektør Frank Shaw i en efterfølgende meddelelse.

Ikke det eneste

GitHub Copilot i VS Code er ikke det eneste Microsoft "open-sourcer" ved dette års Build.

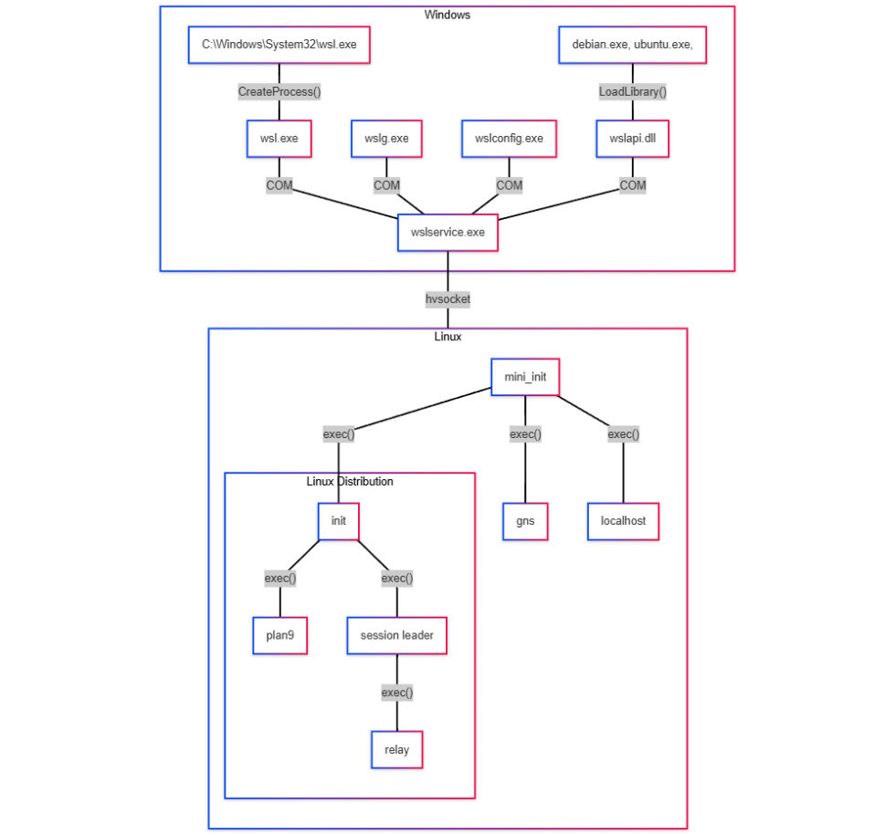
Windows Subsystem for Linux (WSL) er nu også open source.

"I dag er vi meget glade for at kunne annoncere, at Windows Subsystem for Linux (WSL) nu er blevet open source. Det er resultatet af flere års arbejde og afslutter passende nok det allerførste spørgsmål, der blev rejst på Microsofts WSL GitHub-repository: “Vil dette blive open source?”," skriver Pierre Boulay, senior softwareudvikler hos Microsoft, i et blogindlæg.

Det betyder, at kildekoden til WSL nu er tilgængelig på GitHub, og at alle nu kan downloade og bygge WSL fra kilden, lave rettelser og tilføje nye funktioner og deltage i den videre udvikling af WSL.

Visse komponenter i WSL har længe været open source. Der er dog også to elementer, der fortsat er lukket kode. Følgende komponenter er stadig en del af Windows-billedet og er ikke open source på nuværende tidspunkt:

  • Lxcore.sys, kernedriveren, der driver WSL 1.
  • P9rdr.sys og p9np.dll, som kører omdirigeringen af ​​filsystemet “\\wsl.localhost” (fra Windows til Linux)¨.
Find blogindlægget om WSL her.

Du kan finde kode fra WSL på Microsoft/WSL

Læses lige nu
    Computerworld Events

    Vi samler hvert år mere end 6.000 deltagere på mere end 70 events for it-professionelle.

    Ekspertindsigt – Lyt til førende specialister og virksomheder, der deler viden om den nyeste teknologi og de bedste løsninger.
    Netværk – Mød beslutningstagere, kolleger og samarbejdspartnere på tværs af brancher.
    Praktisk viden – Få konkrete cases, værktøjer og inspiration, som du kan tage direkte med hjem i organisationen.
    Aktuelle tendenser – Bliv opdateret på de vigtigste dagsordener inden for cloud, sikkerhed, data, AI og digital forretning.

    Sikkerhed | Aarhus C

    Identity Festival 2026 - Aarhus

    Er du klar til en dag, der udfordrer din forståelse af, hvad Identity & Access Management kan gøre for din organisation? En dag fyldt med indsigt, inspiration og løsninger, der sætter kursen for, hvordan vi arbejder med IAM i de kommende år.

    It-løsninger | Online

    Business Central 2026: AI, Power Apps og branchemoduler

    Få hands-on viden om, hvordan du kan skalere din virksomhed med AI, Power Apps og branchemoduler i Dynamics 365 Business Central.

    Sikkerhed | København S

    Roundtable: Sådan forbereder du virksomheden på næste trusselsbillede

    Verden er i opbrud. Voldsomme geopolitiske forandringer, fortsat krig i Europa og konstante cyberangreb stiller helt nye krav til danske virksomheder. Trusselsbilledet ændrer sig fra uge til uge - og det kræver både politisk forståelse,...

    Se alle vores events inden for it

    Navnenyt fra it-Danmark

    Adeno K/S har pr. 2. februar 2026 ansat Casper Barner Kristensen som ServiceNow Expert. Han kommer fra en stilling som Senior Automation Architect. Nyt job
    Mikkel Hjortlund-Fernández, Service Manager hos Terma Group, har pr. 26. januar 2026 fuldført uddannelsen Master i it, linjen i organisation på Aarhus Universitet via It-vest. Foto: Per Bille. Færdiggjort uddannelse
    Adeno K/S har pr. 2. februar 2026 ansat Kia Harding Martinussen som ServiceNow Expert. Hun kommer fra en stilling som Principal Consultant hos Devoteam A/S. Nyt job
    Lector ApS har pr. 2. februar 2026 ansat Jacob Pontoppidan som Sales Executive i Lectors TeamShare gruppe. Jacob skal især beskæftige sig med vækst af TeamShare med fokus på kommerciel skalering, mersalg og en stærk go to market eksekvering. Jacob har tidligere beskæftiget sig med salg og forretningsudvikling i internationale SaaS virksomheder. Nyt job

    Jacob Pontoppidan

    Lector ApS